Solana Perpetual Powerhouses: An Overview of GMX-Solana, Jupiter, and Drift
A comparative analysis of Solana’s thriving perpetual ecosystem
Setting the Scene
Bitmex introduced Perpetual Swaps in 2016; since then, they have been an integral part of crypto derivatives.
Perpetual derivatives are a type of futures contract with no expiration date, meaning users don't get liquidated until they add margin.
They let users open long or short positions on the assets of their choice and provide an optimum leverage opportunity to define their risk capabilities.
On-chain derivatives have been growing for a long time and have reached Product Market Fit (PMF), first on Ethereum and then on other ecosystems.
Among those, Solana Perps achieved great success with Jupiter and Drift being the biggest trading avenues.
Recently, GMX, one of the most significant perpetual trading avenues on Arbitrum and Avalanche, launched on Solana as GMX SOL, another sign of Solana’s maturing DeFi ecosystem.
This research will analyze Solana’s thriving perpetual ecosystem, focusing on established Solana perpetual protocols like Jupiter and Drift, and one of the most significant EVM perpetual players (GMX), recently launched on Solana.
1. Platforms Overview
This section compares the protocols mentioned above regarding how they work, their key metrics, and their product offerings.
1.1 GMX-Solana
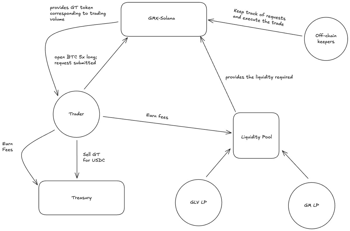
GMX-Solana is a decentralized leveraged perpetual trading platform recently launched on Solana, building on its reputation as a leading trading product in the EVM ecosystem.
GMX-Solana is a slightly modified implementation of GMX V2 tailored for the Solana blockchain.
Users can leverage trade, provide liquidity, and swap tokens. A notable feature introduced at launch is GMX-Solana’s Trade-to-Mint model, where traders earn GT tokens based on the trading fees they pay. These GT tokens can then be sold for stablecoins through the treasury, offsetting users’ trading fees.
The GT tokenomics are similar to those of Bitcoin; as more GT tokens enter circulation, the higher the price of them and the harder they become to mint. Additionally, GMX-Solana may do a TGE for the GT token once the minted supply exceeds 82.53 million, contingent upon governance approval.
Liquidity providers can provide liquidity to either the Global Liquidity Vault (GLV) or GM pools. GLV contains SOL/USDC and dynamically shifts that liquidity to support various synthetic markets (all based on SOL/USDC), while GM is an isolated pool design for LPs who want exposure to specific assets.
As of the time of writing, GMX-Solana has already done over $2.4b in total trading volume, with a TVL (Total Value Locked) of around $6.5m.
1.2 Jupiter
Jupiter is a spot aggregator on Solana and one of the biggest on-chain leverage trading platforms through its product Jupiter Perpetuals.
Similar to GMX-Solana, it follows a pool-based design. Under this model, the liquidity pool acts as the counterparty against traders. In this design, when a trader loses money, the liquidity pool makes money, and vice versa.
Jupiter allows traders to open up to 100x leveraged positions for major assets like SOL, ETH, and wBTC. On Jupiter perps, the long side is collateralized by the same token as the index token, and the short side is collateralized by stables, to settle positions efficiently.
Liquidity providers provide liquidity through JLP, which works similarly to GMX-Solana GLV. JLP consists of 5 major assets, which are SOL, ETH, wBTC, USDC, and USDT .
At the time of writing, JLP's market cap is around $1.4b, which equates to the liquidity available in the pool for Jupiter Perps. The platform’s total trading volume is about $268b.
1.3 Drift
Drift is also one of the largest on-chain perpetual exchanges. Since launching their v2, the platform has accrued almost $900m in TVL and a total trading volume of $59.2b.
The platform provides leverage trading up to 20x, liquidity provisioning, spot trading, and borrow and lending markets.
Drift has a hybrid design, as it sources liquidity from various avenues to execute the trade efficiently, ensure deep liquidity and proper P&L settlement.
Drift sources liquidity from Just-in-Time (JIT) auction, limit orderbook, and AMM. JIT is managed by market makers who fills the order request in a short term auction, Automated market maker is a pool of different assets to provide liquidity, and the limit orderbook is an on-chain orderbook managed by off-chain bots which fill orders against the AMMs.
Liquidity providers on the platform can provide liquidity to multiple avenues, including Strategy Vaults, Insurance funds, borrowing and lending pools, and Backstop AMM Liquidity (BAL). The liquidity provided in the borrowing and lending pools can also be used as collateral to open up trades on the platform. This flexibility attracts liquidity from traders as well.
Drift also incentivizes traders through offering FUEL tokens for the volume they create. Traders will be able to redeem the FUEL earned from the protocol for the platform’s governance token, $DRIFT.
Note: The above graphics are just for representational purposes and don’t depict the protocol's actual architecture and order flow.
2. Comparative Analysis
This part of the research covers all the above-mentioned platforms and compares their core KPIs (Key Performance Indicators).
A good trading experience on a perpetual DEX comes from the following being true:
Low Fees (Trade Opening/Closing fees and Swap fees)
Good UI/UX (Fast RPCs and Backend servers)
Low-latency price feed/No Oracle Manipulation (No bad liquidation)
High Liquidity (Less Price Impact)
Ease of collateral use and multiple markets (Increase Exposure)
2.1 GMX-Solana
GMX-Solana charges fees of about 4-7 bps of the position’s notional size on swaps and position opening/closing. Fees are adjusted based on the trade's impact on the market's balance: if a trade improves the market’s balance, the fee is lower, and higher if it reduces the balance. These are offset by the GT trading incentives currently offered.
GMX-Solana uses Chainlink as the oracle provider. For RPCs, GMX-Solana uses Helius, which is an industry standard.
When users open their position, GMX-Solana lets them provide collateral in multiple tokens depending on the pool's availability. They list 25+ markets, including BTC, ETH, SOL, DOGE, that traders can long or short and gain exposure to.
2.2 Jupiter Perps
Jupiter Perps is an integrated platform within Jupiter’s spot aggregator, with a great UI/UX and an easy-to-use interface. On Jupiter perps, the range of tradable assets is limited to SOL-PERP, ETH-PERP, and WBTC-PERP.
Jupiter charges a flat fee of 6bps to open/close a trade. Similar to GMX, its price feed relies on external price oracles.
2.3 Drift
Drift has a slightly more complex UI compared to other protocols analysed due to the various features it offers.
Drift offers 50+ perpetuals to trade, a wider offer than its competitors. Drift fees can range from 3bps to 10bps of the position size based on trader tier, which is based on the amount of $DRIFT staked in the insurance funds and 30D volume.
To protect LPs, Drift categorizes perps based on their associated risk. These tiers decide whether a particular tranche of perps gets access to the insurance funds. Drift uses Pyth Network and Switchboard as oracle sources.
3. Liquidity and Volume
Liquidity is crucial to any perpetual exchange to best serve its users. As on-chain derivatives are growing, these platforms have seen sustained growth in terms of liquidity and volume.
Perpetual Protocols TVL on Solana, Source: DefiLlama
7-day moving average of TVL and Volume, Source: DefiLlama
As these protocols have wide-ranging TVL and volumes, a better comparison metric would be capital efficiency, often measured by Volume(24H)/TVL. These numbers reflect how much of the protocol’s TVL is utilized through trading on the exchange, thus generating fees and yield for LPs(Liquidity Providers). If the capital is underutilized, it isn’t efficient.
The higher this number, the more efficient the protocol’s liquidity is. While these numbers usually change based on market conditions and traders’ interest, capital efficiency is considered good with a score above 1.
This number is about 0.59 for GMX-Solana, while it is 0.38 and 0.15 for Jupiter and Drift, respectively. GMX’s capital efficiency is higher than Jupiter's and Drift's; one reason for that is the platform’s lower liquidity at the moment.
Also, Drift’s capital efficiency is calculated by removing the platform’s Strategic Vaults TVL, as these strategic vaults don’t necessarily create volume on the exchange. Still, their TVL is counted in Drift’s overall TVL.
Note: To calculate capital efficiency without deviating much based on a single day's performance and market volatility, the formula used for the above calculation is: 7-day moving average of volume/7-day moving average of TVL.
7-day moving average of TVL and Fees, Source: DefiLlama
Another metric to analyze here is Fees(24H)/TVL, using the formula 7-day moving average of fees/7-day moving average of TVL. This number represents how much of a protocol's fees are generated from the liquidity locked.
GMX-Solana: 0.0002
Jupiter Perps: 0.00097
Drift: 0.00003
In this metric, Jupiter generates the highest fees proportionate to the value locked.
3.1 GMX-Solana
GMX-Solana sources its liquidity from GLV(Global Liquidity Vault) and GM pools. GLV pools are yield-optimized and often rebalance based on market conditions, and liquidity is allocated accordingly. Not all markets source their liquidity from GLV.
Conversely, GM pools are isolated for users who want exposure to a specific asset. These pools earn fees from perpetual trading and the spot market. At the time of writing, GLV offers around 6% APY.
Most of the platform’s active liquidity comes from GLV, as the APY of specific GM pools is much lower, in the range of 1-5%, and with very thin liquidity.
Moreover, GMX-Solana cannot capture much of the on-chain trading volume on Solana now, due to less liquidity, dropping traders’ interest, and market volatility.
Total Value Locked (TVL) on GMX-Solana, Source: DefiLlama
Daily Volume on GMX-Solana, Source: DefiLlama
3.2 Jupiter Perp
Jupiter Perp liquidity comes from the JLP token, an index fund of SOL, ETH, wBTC, USDC, and USDT. JLP accrues in value through the fees generated by Jupiter Perps. JLP is excellent for providing liquidity because it gives the LPs flexibility to provide/remove liquidity easily.
At the time of writing, JLP offers an APY of 10%.
Total Value Locked (TVL) on Jupiter Perp, Source: DefiLlama
Daily Volume on Jupiter Perp, Source: DefiLlama
3.3 Drift
Drift liquidity comes from different avenues, as explained in the overview section. Since users can provide liquidity through various means, the APY differs for each.
The highest APY of 338% is offered by the platform through Strategic Vaults, which are handled by external actors. Other pools, including borrowing and lending, insurance funds, provide an APY of 10-15%.
LPs can also provide liquidity through BAL, where they automatically open an opposing position to the traders and earn fees from the market’s funding rate. Moreover, 80% of the taker fees collected are allocated to BAL providers, leading to a total APY in the 10-25% range, based on the market they provide liquidity to.
Total Value Locked (TVL), Source: DefiLlama
Daily Volume on Drift, Source: DefiLlama
4. Risk Management
Risk management is pivotal to every perpetual exchange. While risks related to smart contracts often remain, an ideal risk-managed protocol would settle positions efficiently even in highly volatile conditions and do less harm to Liquidity Providers.
4.1 GMX-Solana
GMX-Solana has two types of markets: fully backed markets and Synthetic markets.
Every GMX-Solana market has 3 tokens:
The Index Token
The Long Token
The Short token
The short and long tokens back a market. The long token backs the long positions while the short token, usually a stablecoin, backs the short positions.
The index token is the token that users use either long or short. However, it is important to note that GMX-Solana also supports backing one token in a particular market, which could be risky for short positions.
When the long and index tokens are the same, the market is fully backed, which means traders’ P&L can be quickly settled in times of high volatility. In the synthetic market, long and index tokens are different, and in times of high volatility, this could cause a problem in P&L settlement.
To ensure P&L is settled efficiently, GMX-Solana uses ADL (Auto-Deleveraging), which partially or fully closes certain profitable positions to keep the markets solvent.
Multiple fees are involved to manage risk, protect LPs, and maintain pool balance, including:
Price Impact Fees: which either LPs or traders pay when they imbalance the pool
Dynamic Borrowing Fees: which traders pay to LPs for borrowing assets from the liquidity pool
Funding Fees incentivize the opposite side of the market to trade in a different direction.
These fees are essential to incentivize liquidity providers and protect the exchange in case of solvency issues.
4.2 Jupiter Perps
Jupiter Perps works similarly to GMX-Solana, except that it does not allow synthetic markets in which the long backing token is different from the index token. This further preserves the exchange and positions even in highly volatile situations.
4.3 Drift
Drift works differently, since it follows a hybrid approach for liquidity. Drift utilizes an Insurance Fund to manage risk and efficiently maintain the exchange's solvency. The insurance fund accrues fees from the protocol’s revenue, liquidations, and trading fees. Since BAL is an AMM, LPs might be blocked from burning their shares if this causes high imbalances in the pool.
5. Current State and Future Trends
Most of the current derivatives liquidity is in Solana, with major contributors being Jupiter and Drift. At the time of writing, out of around $5.2b in total liquidity in on-chain derivatives, Solana contributed about $2.7b, making up for more than 50% of total liquidity.
7-day cumulative volume by Solana Perpetual Avenues, Source: DefiLlama
Currently, Solana Perps volume is led by Jupiter, followed by Drift. There is a lot to catch up on for GMX-Solana to challenge incumbents.

DEX to CEX Futures Trade Volume, Source: The Block
On-chain derivatives have never been more thriving, with increasing competition within protocols building amazing products. The DEX to CEX Trading Volume ratio is rising: as it is currently around 7%, there is much room to grow from here.

Top 10 chains by 1-month Trading Volume, Source: Defillama
Solana is the second-largest chain by volume in the on-chain derivatives sector. The gap between Hyperliquid’s volume and other chains is huge. As the industry grows, this gap will eventually decrease with better features and incentives introduced by the protocols on Solana.
With increased throughput achieved through Firedancer validator clients, protocols can reach speed and efficiency comparable to Solana's competitors.

6. Conclusion
Jupiter and Drift have shown a sustained growth pattern over time but lack capital efficiency. Though GMX-Solana performs a little better in capital efficiency, partially because of lower liquidity, it still has much catching up to do.
Jupiter promotes simplicity over complication with its JLP token; LPs can buy and hold JLP to provide liquidity on the platform. While GMX and Jupiter follow a similar model in handling trades, their approach to liquidity differs, with more minor similarities between GLV and JLP.
Drift offers cross-margin accounts for sophisticated traders seeking better risk allocation. It allows for less leverage and focuses on risk management by incentivizing the insurance funds due to its design.
The DEX to CEX derivatives volume ratio is currently at a historical high. As Solana is the most significant liquidity contributor to the on-chain derivatives markets, its ecosystem will benefit from a significant part of this generated volume.

Brought to you by Noveleader.

Thanks for reading, please follow us on Twitter at @Castle_Labs and visit our website to learn more about our services and get in touch.
Virtually yours,
The Castle



















